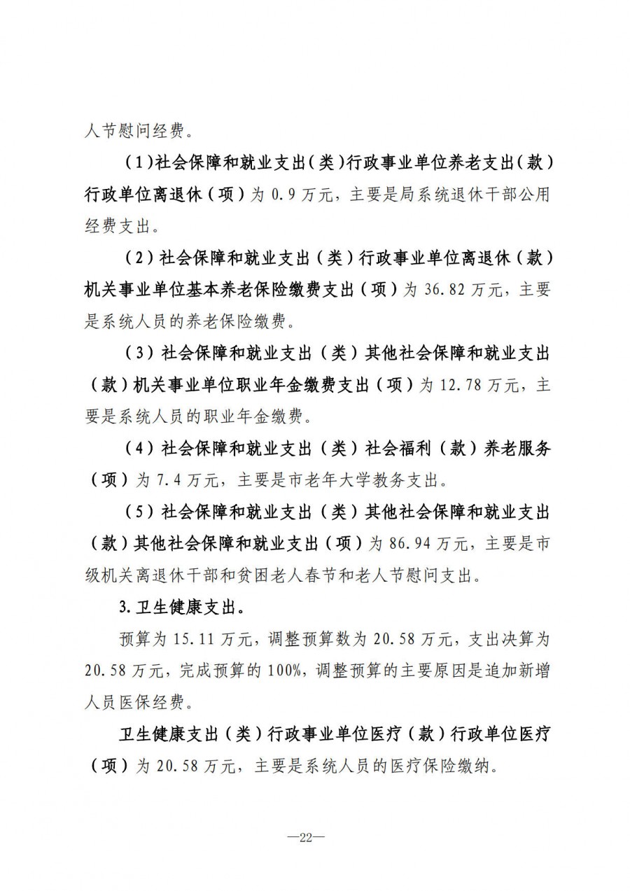
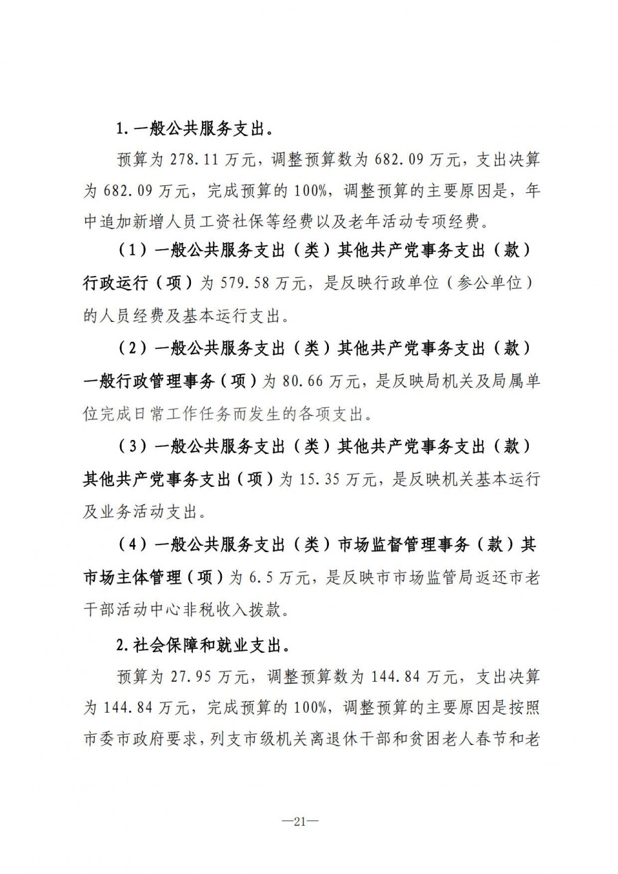
欢迎访问中共宝鸡市委老干部工作局网站! 欢迎提出宝贵意见和建议!
首 页
信息公开
新闻中心
区县动态
领导讲话
发挥作用
老年大学
银龄先锋
通知公告
首页
>>
通知公告
市委老干局2020年部门决算
[ 信息发布:本站 | 发布时间:2021-12-13 | 浏览:
1909
次 ]
[上一篇] 宝鸡市老年大学2022年春季学期招生简章
[下一篇] 宝鸡市老年大学招生简章